
《幻灵召唤师》中的“货币”有金币和钻石。其中金币就是日常推图就可以轻松获取暂且不提。钻石则是氪金玩家必备需要充值消费后和通过限时活动获得,下面就为大家汇总一下稳定获取免费钻石主要途径:

钻石前期性价比消耗:
体力优先:钻石购买体力(前1-2次性价比最高),用于推进主线和扫荡资源副本,这是滚雪球式发展的基础。
道具商店:首先购买进阶材料,其次则是限定UP池的抽卡道具
需要注意的是免费钻石的获取是一个持续的过程。只要坚持完成每日清单,钻石几乎不会缺的。

首冲礼包,必须买,必须氪。性价比极高,前期赠送的小小白雪输出爆炸无疑是闯关和PK的最佳核心之一。
2.蛇王战令。必须买,属于高性价比获取神话结晶性价比最高的途径,也是我们微氪玩家养成阵容最关键的点,其次此战令还会赠送超多钻石和抽奖道具。
3.98元的奇珍礼包选择性购买。前期奇珍特别重要,有了奇珍加成,是通关和拉开距离的绝佳武器。
4. 蛇塔战令,缺钻石购买,购买以后基本上不用担心限定UP池没有钻石用于抽奖。

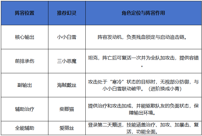
合理的阵容搭配能发挥出数倍于单个蛇灵的战斗力,新手首选小小白雪,首充即可获得,性价比极高。其技能能自动锁定残血目标,击杀后刷新技能进行追击,是推图清场的利器,进阶的话可以选择蛇灵小青,拥有对生命值低于25%的目标直接斩杀的能力,与小小白雪的残血锁定机制配合极佳。所以在前期的话可以围绕“残血追击”思路,快速组建一套强力的平民阵容

新手建议完整通关新手教程:切勿跳过。这不仅是了解战斗机制(如属性克制、技能释放时机)的过程,系统赠送的首抽和初始资源至关重要。其次要全力推进主线至第二章:这是你开服的首要目标。通关第二章将一次性解锁全部核心玩法包括:
日常委托:稳定的每日资源来源。
精英关卡:产出特定幻灵碎片和高级材料。
挂机收益系统:离线资源产出的关键。
七日登录与福利中心:大量钻石在此领取。
养成游戏日常任务是关键,个人建议每天上线优先清主线副本、经验副本、金币副本;其次再去挑战“蛇塔”,逐层解锁更高层数奖励;其次则是参与周期性PVP赛事“蟒蛇杯”,赢取钻石。

以上就是本期攻略全部内容,让我们下期再见~