






活动时间:2025-12-20 00:15:00~2025-12-27 24:00:00
1、同心结可兑换奖励,若兑换奖励是在此次活动前已拥有的永久武将、皮肤、三国秀,则无法重复兑换。
2、活动期间,9个同心结可兑换传世玉玺*1,累计限完成80次。
3、后续祈福免费抽取会随限时祈福活动开启;

活动时间:2025-12-20 00:15:00~2025-12-25 24:00:00
活动礼盒打开后,部分重复道具返还银杏/夺宝重置券,具体概率详见概率公示。
祈福纪念礼包
售价:6500元宝(累计限购1个,不可赠送,不可使用抵价券)
购买后获得通用活动抵价券(满3000抵1000)*2、祈福灯*3、祈福卡*1
拥有祈福卡:可于活动当日开始每日于-冬至祈福-领取祈福灯*1,活动最后1日入手此卡也可领取全部礼品
特惠礼包
售价:7000元宝(累计限购3个,不可赠送)
购买后获得祈福灯*10、豪华夺宝券*2、欢乐豆*1500、菜篮子*50
祈福灯*10
售价:7000元宝(每日限购1个,不可赠送)
购买后获得泡泡聊天框(1天)*10,并赠送 祈福灯*10
祈福灯*10
售价:7000元宝(累计限购10个,不可赠送)
购买后获得泡泡聊天框(1天)*10,并赠送 祈福灯*10
祈福灯*25
售价:17500元宝(累计限购10个,不可赠送)
购买后获得泡泡聊天框(1天)*25,并赠送 祈福灯*25
祈福灯*50
售价:35000元宝(累计限购4个,不可赠送)
购买后获得泡泡聊天框(1天)*50,并赠送 祈福灯*50
盲盒碎片*5
售价:500元宝
购买后获得盲盒碎片*5

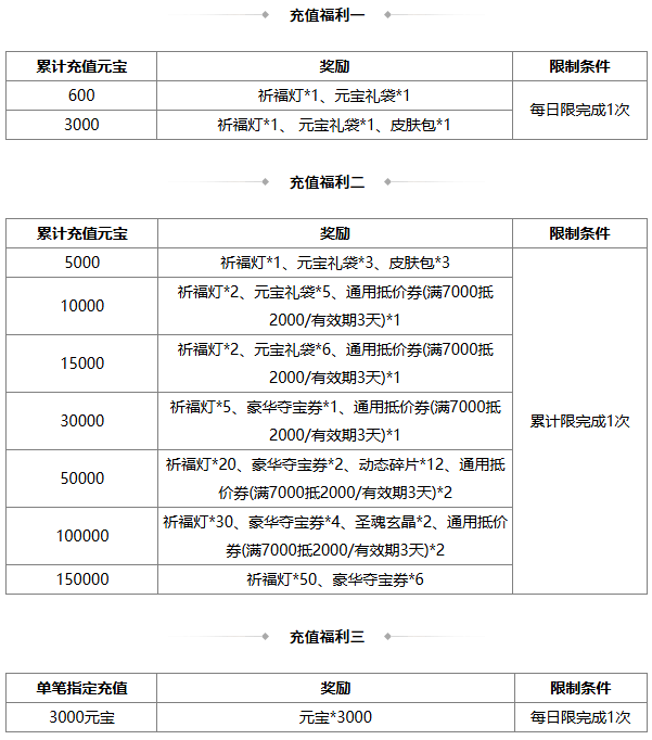
活动时间:2025-12-20 00:00:00~2025-12-25 24:00:00
单笔指定充值,大于或小于指定充值数,都无法获取奖励。



活动时间:2025-12-20 00:15:00~2025-12-25 24:00:00
*本期返场 乞巧龙珠活动(谋小乔)、花灯龙珠活动(SP刘备)、闪闪龙珠活动(谋袁绍)、端午龙珠活动(陆郁生),龙珠可购买时间:2025-12-20 00:15:00~2025-12-25 24:00:00;
玩法介绍:
1、参与祈愿台活动,可点击开启1次/50次 进行祈愿,单次祈愿消耗龙珠*1。每次祈愿必定获得功勋*1,并可获得随机获得一个祈愿台奖励库中的掉落道具;
注:龙珠*1=200元宝,有效期以游戏内道具过期时间为准;

活动时间:2025-12-20 00:00:00~2025-12-25 24:00:00
玩法介绍:
1、参与寻宝阁活动,单次寻宝消耗秘钥*1,每次开启都可随机获得一个寻宝阁奖励库中的掉落道具。
2、每进行1次寻宝都会获得1点幸运值,当幸运值达到100后必中大奖(大奖为珍贵皮肤/武将库中的奖励),抽中大奖后幸运值清零。
3、本次活动中,珍贵皮肤/武将库中的奖励,每个最多抽中1次,珍贵奖励全部拥有后,无法再进行寻宝。
注:秘钥*1=200元宝,秘钥不过期;

1、银杏可兑换奖励,若兑换奖励是在此次活动前已拥有的永久武将、皮肤、三国秀,则无法重复兑换;
2、银杏 2025-12-28 00:00:00 到期,到期自动删除不回收。传世玉玺未消耗的可用于下期活动;
3、使用传世玉玺 或 银杏 兑换道具,重复不返还;
传世玉玺兑换
活动时间:2025-12-20 00:00:00~2025-12-25 24:00:00



活动时间:2025-12-20 00:00:00~2025-12-25 24:00:00
*桂梦弦歌*谋小乔(返场);
*寄语丰年*张琪瑛(返场);
*覆手乾坤*界贾诩(返场);
*道敕寰宇*界张角(返场);
*鸾刀惊鸿*关银屏(返场);
玩法介绍:
1、参与活动探索即可获得拼图,探索1次:毛笔*1,探索必定解锁一枚拼图,同时100%概率随机掉落游戏道具;
2、完成横、竖、斜线的连线可以获得对应的连线奖励,连线不可重复完成;
3、毛笔为时限道具,本次获得过期时间为2025-12-26 00:00:00,请玩家按需购买毛笔;
*更多详情,查看游戏内活动介绍。
*翻开所有拼图即可获得当期活动动态皮肤大奖;
注:毛笔*1=200元宝

活动时间:2025-12-20 00:00:00 ~2025-12-25 24:00:00




*2025-12-20 00:00:00 ~2025-12-25 24:00:00,波翻浪涌*界孙策动态包 180夺宝碎片、策马陷阵*界庞德 70夺宝碎片 限时上架夺宝商店。2025-12-26 00:00:00 起,波翻浪涌*界孙策动态包、策马陷阵*界庞德下架。
盲盒活动
活动时间:2025-12-20 00:00:00 ~2025-12-25 24:00:00
1、盲盒自动打开,开启盲盒必得普通盲盒积分*1或高级盲盒积分*1,并同时获得随机道具;
2、若兑换奖励是在此次活动前已拥有的永久武将、皮肤、三国秀,则无法重复兑换 ;
3、盲盒积分只做计数,2025-12-26 00:00:00到期,到期自动删除不回收。





