






活动时间:2025-11-8 00:15:00~2025-11-18 24:00:00
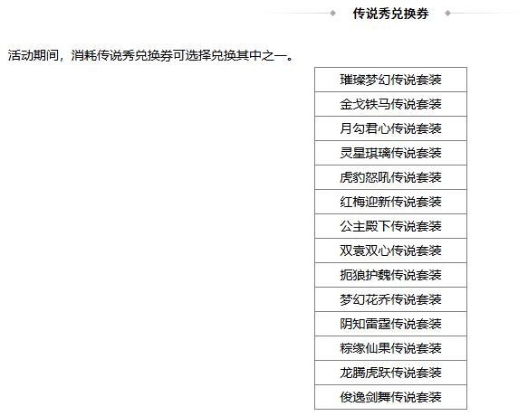
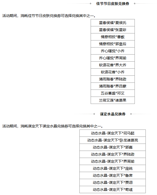
1、同心结可兑换奖励,若兑换奖励是在此次活动前已拥有的永久武将、皮肤、三国秀,则无法重复兑换。
2、活动期间,9个同心结可兑换传世玉玺*1,累计限完成80次。
3、后续祈福免费抽取会随限时祈福活动开启;

活动时间:2025-11-8 00:15:00~2025-11-16 24:00:00
活动礼盒打开后,部分重复道具返还银杏/夺宝重置券,具体概率详见概率公示。
祈福纪念礼包
售价:6500元宝(累计限购1个,不可赠送,不可使用抵价券)
购买后获得通用活动抵价券(满3000抵1000)*2、祈福灯*3、祈福卡*1
拥有祈福卡:可于活动当日开始每日于-特惠祈福-领取祈福灯*1,活动最后1日入手此卡也可领取全部礼品
特惠礼包
售价:7000元宝(累计限购3个,不可赠送)
购买后获得祈福灯*10、豪华夺宝券*2、欢乐豆*1500、菜篮子*50
祈福灯*10
售价:7000元宝(每日限购1个,不可赠送)
购买后获得泡泡聊天框(1天)*10,并赠送 祈福灯*10
祈福灯*10
售价:7000元宝(累计限购10个,不可赠送)
购买后获得泡泡聊天框(1天)*10,并赠送 祈福灯*10
祈福灯*25
售价:17500元宝(累计限购10个,不可赠送)
购买后获得泡泡聊天框(1天)*25,并赠送 祈福灯*25
祈福灯*50
售价:35000元宝(累计限购5个,不可赠送)
购买后获得泡泡聊天框(1天)*50,并赠送 祈福灯*50
盲盒碎片*5
售价:500元宝
购买后获得盲盒碎片*5

活动时间:2025-11-8 00:00:00~2025-11-16 24:00:00
单笔指定充值,大于或小于指定充值数,都无法获取奖励。



活动时间:2025-11-8 00:15:00~2025-11-16 24:00:00
*本期返场 25出伏龙珠活动(界王异)、重阳龙珠活动(吕伯奢)、立冬龙珠活动(谋华雄)、小雪龙珠活动(韩馥),龙珠可购买时间:2025-11-8 00:15:00~2025-11-16 24:00:00;
玩法介绍:
1、参与祈愿台活动,可点击开启1次/50次 进行祈愿,单次祈愿消耗龙珠*1。每次祈愿必定获得功勋*1,并可获得随机获得一个祈愿台奖励库中的掉落道具;
注:龙珠*1=200元宝,有效期截至首发上线日期延期一年;
特惠福利活动




兑换活动
1、银杏可兑换奖励,若兑换奖励是在此次活动前已拥有的永久武将、皮肤、三国秀,则无法重复兑换;
2、银杏 2025-11-19 00:00:00 到期,到期自动删除不回收。传世玉玺未消耗的可用于下期活动;
3、使用传世玉玺 或 银杏 兑换道具,重复不返还;
传世玉玺兑换
活动时间:2025-11-8 00:00:00~2025-11-16 24:00:00



活动时间:2025-11-8 00:00:00~2025-11-16 24:00:00
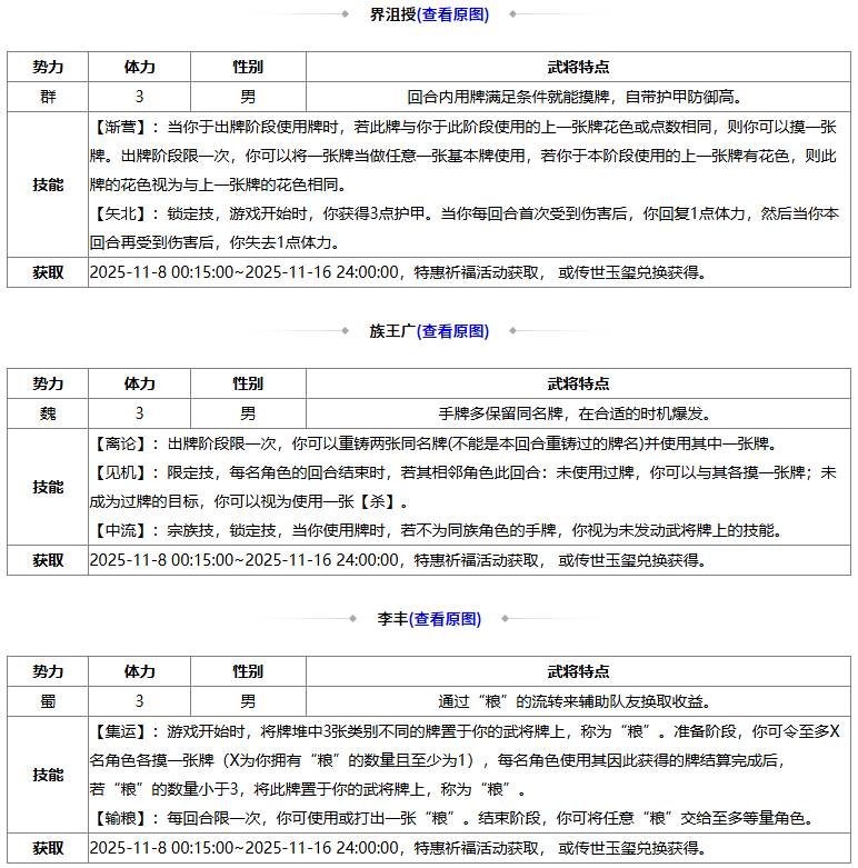
*镂舆绘策*费祎(上新);
*挥斥山河*界卧龙诸葛亮(上新);
*巾帼战野*界王异(上新);
*势吞海岳*谋华雄(返场);
*百战神机*蒲元(返场);
*晷月皓冕*神曹操(返场);
*蛮王奋威*沙摩柯(返场);
玩法介绍:
1、参与活动探索即可获得拼图,探索1次:毛笔*1,探索必定解锁一枚拼图,同时100%概率随机掉落游戏道具;
2、完成横、竖、斜线的连线可以获得对应的连线奖励,连线不可重复完成;
3、毛笔为时限道具,本次获得过期时间为2025-11-163 00:00:00,请玩家按需购买毛笔;
*更多详情,查看游戏内活动介绍。
*翻开所有拼图即可获得当期活动动态皮肤大奖;
注:毛笔*1=200元宝

活动时间:2025-11-8 00:00:00 ~2025-11-16 24:00:00



*2025-11-8 00:00:00 ~2025-11-16 24:00:00,虎女兔娇*关银屏 100夺宝碎片、煨羹望归*阮慧 70夺宝碎片、博涛之弈*陆抗 100夺宝碎片、驭雷伏乱*杨仪 100夺宝碎片 限时上架夺宝商店。2025-11-17 00:00:00 起,虎女兔娇*关银屏、煨羹望归*阮慧、博涛之弈*陆抗、驭雷伏乱*杨仪下架。
盲盒活动
活动时间:2025-11-8 00:00:00 ~2025-11-16 24:00:00
1、盲盒自动打开,开启盲盒可获得高级盲盒积分、普通盲盒积分、随机道具等;
2、若兑换奖励是在此次活动前已拥有的永久武将、皮肤、三国秀,则无法重复兑换 ;
3、盲盒积分只做计数,2025-11-17 00:00:00到期,到期自动删除不回收。


活动时间:2025-11-8 00:00:00 ~2025-12-30 24:00:00
1、指定道具可兑换奖励,若兑换奖励是在此次活动前已拥有的永久武将、皮肤、三国秀,则无法重复兑换。
2、庆典积分2025-12-31 00:00:00到期,到期自动删除不回收。




*2025-11-8 00:00:00 ~2025-12-31 24:00:00,界凌统800灵宝、程昱1500灵宝限时上架灵宝商店;
至臻皮肤收藏册上新
*新增民俗逸趣-寸纸关河皮肤收藏册,目前收录皮肤为:玉帛雕翎*谋庞统、挥斥山河*界卧龙诸葛亮、镂舆绘策*费祎等,收藏册剩余皮肤及奖励敬请期待;
新品皮肤一览








