查理曼是法国文明五星英雄,是一个主打给目标施加燃烧的Debuff效果的智力型输出。查理曼可以通过金币招募的方式获取,是灼烧队中的核心输出。
一、英雄基础信息
攻击距离:4
英雄类型:智力
主加属性:智力
查理曼属于智力型的输出英雄,可以通过使目标陷入持续多回合的“燃烧”状态,并在其后续再受到智力伤害时造成额外伤害。此外,对于已经被“燃烧”的目标,查理曼的技能可以提前结算伤害并再次使目标进入“燃烧”Debuff状态。

二、英雄头衔
所谓“英雄头衔”就是英雄佩戴某些“称号”后,实战中会获得一些额外的增益效果。
查理曼可佩戴头衔如下:
解锁英雄头衔需要消耗指定5星英雄,除了“吉本之锤”的解锁需要消耗额外一张查理曼自己的5星卡之外,“足智多谋”以及“从容”只要消耗任意5星英雄卡就可以解锁。

三、英雄技能
每个英雄有3个技能位,但初始状态下只有1个自带技能,剩余技能需要自行装备。此外,英雄卡隐退后会转化成与自身基础技能不同的其他技能。
1、自带技能
烈火军魂(多人、必定发动,概率Debuff)
技能类型:主动技能
有效距离:4
烈火军魂是一个可以分别对多个目标产生智力伤害的同时,有概率将目标“燃烧”的技能。被“燃烧”的目标如果在debuff持续期间再次受到智力伤害,会再次受到一次伤害。而如果是被“燃烧”的目标再次被“燃烧”,则第二次的debuff效果会先结算第一次“燃烧”的剩余回合造成伤害,然后再重新附加可持续多回合的“燃烧”效果。

2、隐退技能
动于九天(开场、必定发动)
技能类型:开场技能
有效距离:3
动于九天是一个战前增益之力属性的技能,但是只有开场后的前3回合会对随机两名我方队员提供增益,是一个适合智力队,且那种自身技能也是前半场发力的英雄使用。

3、剩余技能选择
查理曼是主打给目标施加“燃烧”debuff效果的,而他的“燃烧”debuff有一个特点,就是附着在目标身上时,如果燃烧再次受到智力攻击,是会再额外产生伤害的。所以选择技能或者说后面选择队友,都是要考虑充分利用“燃烧”debuff。
如果紫色技能用的是百计前谋、那么后续如果想换金色可以用全境征服。这两个技能的特点是能对单个目标造成多段智力伤害,如果是打中燃烧的目标,可以造成较为多次的额外伤害。


此外,紫色技能“火计”以及金色技能“月望七星”都是不错的群攻智力技能。“火计”是一个有概率让对方身上“燃烧”效果不断甚至更多敌方目标被debuff影响的技能,而“望月七星”则会对敌方多名单位造成智力伤害,也能有效触发“燃烧”的额外伤害。


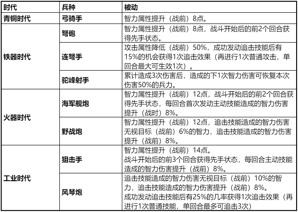
四、英雄兵种→攻击型
查理曼最擅长携带攻击型远程兵种作战,在主城文明发展到不同阶段时,具体兵种的名称会有所变化,而士兵自带的被动效果也会有所变化。
注意!从铁器时代开始,可使用的智力兵种不止一个,由于同类士兵的不同小兵种所能带来的被动效果不同,所以打出来的效果也会有所偏差。

比如铁器时代最适合查理曼的兵种是弩炮,这种兵种的被动特点是可以让英雄在前两回合的每次攻击中都处于先手状态。因为查理曼是要给目标施加燃烧debuff之后,当目标再被打才能产生额外的伤害效果。因此这个先手的被动确实很重要。

相比之下,铁器时代的另一个智力型兵种连弩手,这种士兵主要是打连击,但显然查理曼是一个主要用技能打伤害的英雄,所以连弩手可以用,但肯定不会是最合适英雄的。

五、适配阵容
推荐搭配一:【查理曼(指挥官)+贞德(中军)+查理·马特(前锋)】
这是最适合查理曼的最终阵容,当三人同时上阵时,查理曼可以激活“香根鸢尾”的BUFF效果,即“我军全体首回合自带主动技能发动率提升8%”,也就是说,“燃烧”这种debuff效果的附着成功率会进一步提升。这套阵容整体可以提升查理曼的“燃烧”效果附着成功率,贞德的主动技能是让队友的主动技能在第一次失败后,第二次100%成功发动的。而查理·马特的主动技能则是可以提升队友智力伤害的。

如果是前期,大家在给查理曼选择英雄时,建议优先选择能进行智力攻击的,就算是辅助型,或者防御型,也尽可能可以提供额外的智力攻击,这样才能充分发挥查理曼的主动技能“燃烧”效果。
以上就是有关法国文明5星英雄查理曼的相关解读,希望能对各位有所帮助!
文本作者:世界启元圆桌君