随着魔族的脚步日益临近,你是否感受到了前所未有的危机感?想在对抗魔王的战争中,提高获胜的把握?法宝系统显神威,三大法宝全面提升你的防御力和战斗力,让你变得更加强悍!
法宝的种类
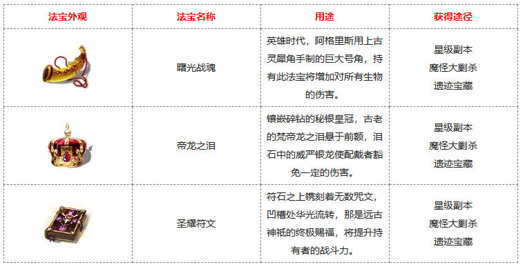
法宝共有三种:增加战斗力法宝、增加伤害法宝以及减少伤害法宝。

获得法宝后,装备至角色身上,即可获得法宝自身效果。

法宝的相性属性
法宝有一定几率附带风、火、水、地、雷中的一种相性。
装备三件同相性的法宝时,可激活隐藏属性,对角色自身的该相性属性进行加成,提升该相性属性幻兽的攻击力。
注意,雷相性的法宝可以和任意相性法宝搭配。
法宝的绑定规则
法宝在装备、锻造后将和角色绑定。
当法宝评分达到25时,可以使用装备解绑符文,解除绑定。
法宝的提升
通过卡诺萨城的法宝进化师·范瓦尔迪(354,485)可以提升法宝的法魂星级和炼化境界,可带来法宝属性的增强,在与敌人对峙的危机时刻,细微的属性差别都能左右战局的成败。

提升法魂星级
什么是法魂星级?
更高的法魂星级会赋予法宝更高的基础属性,法宝最高可提升至30星。
同时在达到5星、15星、25星时, 分别可以激活对应的境界等级,赋予法宝更多的额外属性加成。
如何提升法魂星级?
0-25星的法宝可以使用创世晶石(+1、+2、+3)或者同类法宝来提升星级经验值。
创世晶石的追加等级越高,提升法魂星级能够增加的经验值越高。
所有法宝每天能够提升法魂星级的总次数为20次。

创世晶石,罕见的半透明金石,石中的一缕鲜血封印着科洛斯神的创世之力。可以给任意一种法宝增加追加进度,从而达到星级提升的目的。

26-29星的法宝则需要使用相应品质的法魂晶石提升法魂星级。

法魂晶石,一枚镶嵌着神谕符箓的紫晶石,在希律斯神山毁灭之时洒落人间,蕴含着来自远古诸神的法魂力量,是希律斯神域的遗宝之一。

法宝境界炼化
如何获得境界属性
法宝达到一定星级后会提升境界,并获得对应的境界属性(各种特殊属性及各职业技能附加属性)。
法宝星级为5星时达到星之境界。
法宝星级为15星时达到月之境界。
法宝星级为25星时达到神之境界。
境界属性的数量
每个境界均有3条境界属性。
法宝达到神之境界时最多有9条境界属性。
境界属性的炼化
法宝境界炼化可以消耗炼化道具来改变法宝的境界属性。

每次炼化将随机改变指定境界中的境界属性,不同境界的境界属性炼化需要消耗的道具类型不同。

境界属性的锁定
法宝进行炼化时,可以锁定不想改变的境界属性,但是消耗的炼化道具数量将会增加。锁定的境界属性越多,消耗的炼化道具数量也就越多。
文本作者:魔域口袋版小助手