小米游戏中心
首页
云游戏
排行
分类
个人主页
发帖
登出
完善信息
昵称
性别
请选择
男
女
完成
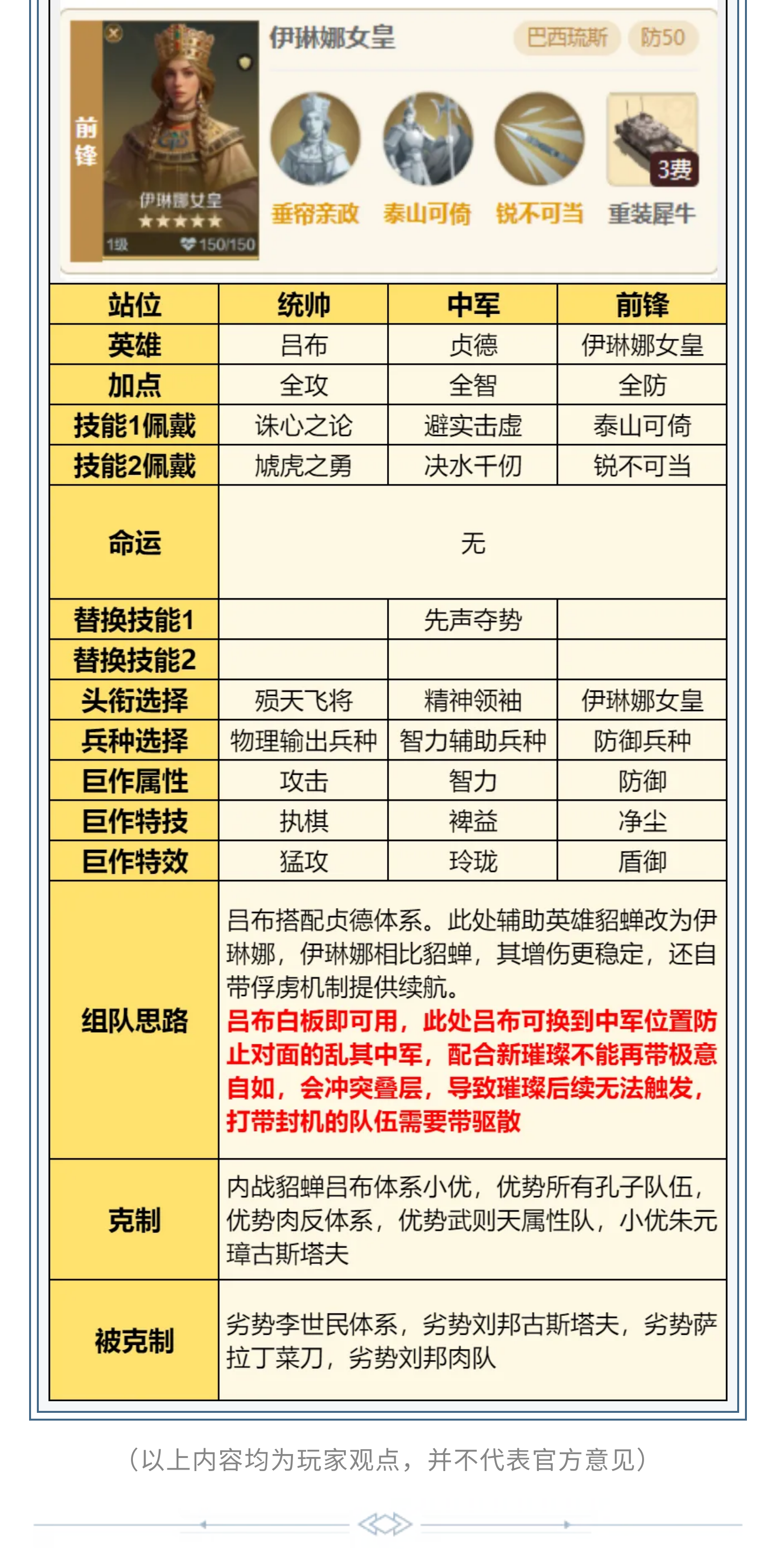
攻略分享丨吕布新璀璨实战配队分享
世界启元手游
2025年11月20日 20:23
山东
190次浏览
1
相关游戏
世界启元
相关推荐
「世界启元」异星拓荒第二周周报:烽烟骤起,利刃出鞘!
世界启元手游
0
发布
相关游戏
世界启元
手机验证
根据
《中华人民共和国网络安全法》
和
《互联网跟帖评论服务管理规定》
的相关法律要求,完成手机号验证才能使用社区服务
+86
+86
+678
+99
+100
+010
获取验证码
验证
完善信息
昵称
性别
请选择
男
女
完成