本攻略由攻略官:云鹤26服 威震八方锈迹 创作
*不代表官方观点
本攻略旨在助力每一位籼米。如果你是萌新,它可以帮你高效入门;如果你是陪伴游戏许久的“老”籼米,它或许能助你精益求精,发现更优的游戏节奏。话不多说,一起看起来!

完成『仙游』内的“每日必做”全部任务。
参与仙盟活动:进行捐献、挑战妖王、进入秘境。
完成『冒险』中的日常副本:『跨服比武』、『须臾幻境』、『剑之试炼』、『九幽魔窟』。
参与『冒险』–『历练』中的玩法:『巅峰龙虎』、『品剑大会』、『六界神树』、『海外仙岛』。
领取每日奖励:包括『六界神树』、『神降秘境』、『蜀山问剑』等玩法的奖励。
体力管理提示体力(包子)需及时通过主线关卡或『江湖游历』消耗,一旦达到200上限后将不再随时间自然恢复(从0恢复到200需大约20小时)。

因岛屿占领具有时效性,建议每日安排固定时段上线操作,例如早8点与晚20点各完成2次占领与挂靠。
隔日流程(每两天)职业活动(钓鱼、狩猎、种田)的活力值每40小时从0恢复至200,所以建议每隔36小时左右参与一次:
先进行钓鱼,消耗活力至90;若未触发“仙境”,则转至蛤蟆山猎场,使用分裂弓进行3次狩猎。
如当周职业大赛项目为“种田”,则暂停钓鱼与狩猎,集中参与种田,以冲击排行榜前5%。
(后续还有职业活动的详细攻略哦)
周末流程周末(尤其周日)可利用空余时间推进主线关卡,并参与『蜀山问剑』、『神降秘境』等副本。
主线中每两波小怪后会出现小头目,若小怪难以击败,可尝试绕过直接挑战小头目,先通关当前地图,待后续战力提升后再回头清理小怪。
周末活动提醒【逍遥周末】开放的“庆典寻宝”或“罗盘寻宝”活动中所获得的葫芦、古币不会回收,可永久保留于背包中积累资源。
另外针对以上提到的玩法,以下做一些针对性的解读。
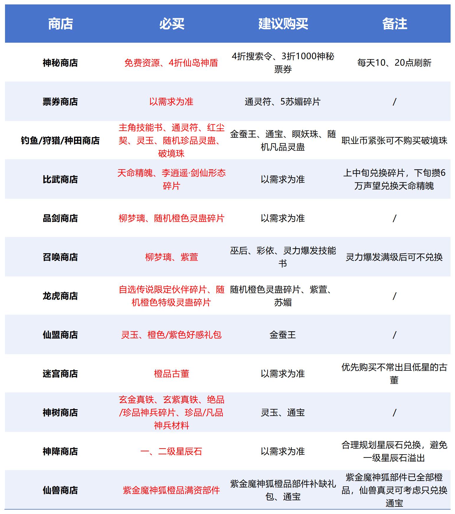
一、商店购买推荐各个商店推荐购买资源:

每周一至周六将开启职业大赛,采取钓鱼→狩猎→种田循环赛制,种田大赛周需使用活力值参加,故该周在排行榜进入前5%之前都建议一直消耗活力值种田。职业大赛获得的金币在大赛商店推荐兑换通灵符和灵玉,剩余未兑换可以累计到下一周。
小贴士:周六职业大赛将在20:00结束,记得提前消耗完当周次数
钓术比拼尽量选择好友组队,避免陌生队友掉线不及时上线给分数带来影响,可提前在普通钓场练习。
为不影响比拼体验,建议避开0点、12点、20点三个高峰时段选择其他时间组队。
狩猎大赛狩猎比拼为指定弓弩,冰冻弓和弹射弓循环进行。
冰冻弓活动期:只打鳄鱼/万年变异熊妖、400-599年小动物、≤30年变异兔妖
弹射弓活动期:只打鳄鱼/万年变异熊妖、600-799年小动物、130-179年鼠妖、40-79年变异兔妖
为不影响狩猎体验,建议避开0点、12点、20点三个高峰时段。
注:变异白虎可以打,但得分一般。
变异熊妖特征为超大圆圈,无瞳龇牙。

变异兔妖特征为大圆圈。

种田大赛采取蔬菜→粮食→水果循环赛制,每期大赛选择的作物不同。种植后点击每块土地查看产量。

(每块土地的产出不一致)
当预估产量可以进入前5%或可刷新当前个人记录时,需在作物成熟前10分钟上线,进行除虫和浇水,若未及时处理会降低作物产量。
粮食:土豆
蔬菜:大葱、辣椒(种田等级29级解锁,解锁后不再种植大葱)
水果:苹果
三、伙伴推荐神兵大多数伙伴都推荐装备专属神兵,“国家队”伙伴推荐选择以下神兵暂替:

以上心得供各位参考,欢迎各位籼米在评论区留下你的高见,我们一起讨论。