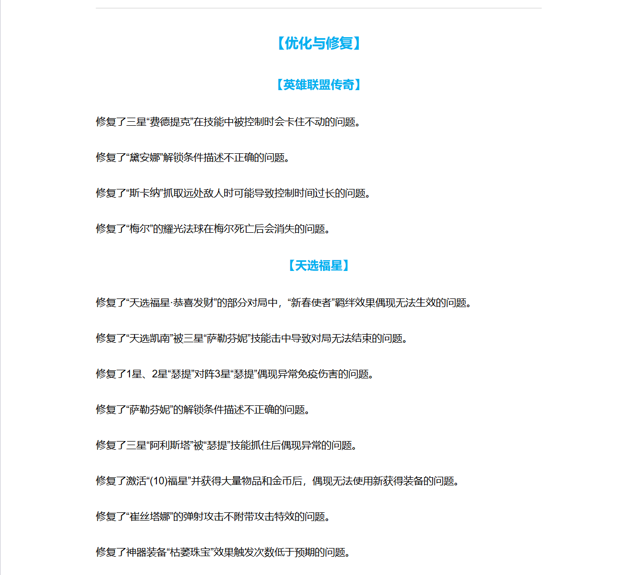
各位弈士:
本次更新【英雄联盟传奇】秉承更精炼更稳妥更聚焦的原则,在英雄方面我们提升了可酷伯技能的自我治疗,使其能在战场上坚持更久;对于卡莎,我们增强了她物理形态的技能伤害;随着加里奥的解锁条件降低,这位英雄的出场优先级也随之提高,为此我们适度降低了他的耐久度,由于技能受益于双抗,这一改动也会同步影响他的表现。此外,我们还对部分在当前环境中表现过强的强化符文进行了强度下调,使其更契合整体对局节奏。
【天选福星】的调整将重点削弱“高天神”体系的生存能力,以控制其在当前环境中的统治力。对当前表现较弱的决斗大师、腥红之月和龙魂三大羁绊进行了集体加强。同时,嘉文四世、提莫、迦娜的三星强度也得到了提升,希望让这些二费英雄拥有更大的发挥空间。
感谢大家对《金铲铲之战》的喜爱与支持,一起来看看本次更新详情吧~
更新时间:2026年3月19日12:00(具体时间以实际为准)
更新方式:不停机更新
更新范围:全服
更新大小:Android约51MB;iOS约49MB









(详情请以游戏内为准)