亲爱的石灰们!新年安康!
2026年的首个版本更新即将于1月7日开启~海量全新内容与你一起共迎新程!
本次更新将正式开启暴龙系的【宠物进化】功能,暴龙系-威慑天赋宠物(奥卡洛斯、巴朵兰恩、左迪洛斯、帖拉所伊朵)在本次进化中将迎来质的飞跃:全新天赋、双元素选择、保留核心技能、突破与宠装无缝继承,详细的功能介绍可点击前往查看>>
【宠物进化】之暴龙系将于1月来袭!撕裂战场革新巨变
【沉船大冒险】也将于更新后至1月21日5:00期间开启:
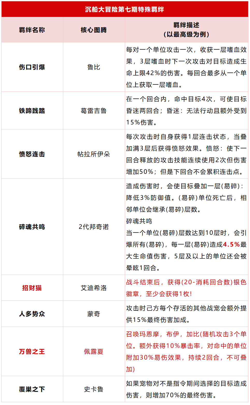
➢以“2代邦奇诺”为核心图腾的【碎魂共鸣】羁绊效果有所增强;
➢以“艾迪希洛”为核心图腾的羁绊调整为【招财猫】;
➢以“佩露夏”为核心图腾的羁绊调整为【万兽之王】;
同时【艾迪希洛】和【佩露夏】的3级图腾效果也将调整,艾迪希洛将发挥其“招财猫”图腾特色获得更多银色徽章,并且全面发展其属性,在策略应对中更具灵活性;佩露夏野兽属性爆发,攻防兼备能力升级!

图腾特殊效果调整
【艾迪希洛】
3星效果: 进入战斗后,你每持有1枚银色徽章,艾迪希洛的生命值提高1%,攻击力提高1%,敏捷提高1点。
【佩露夏】
3星效果:获得所有已召唤野兽的额外属性(50%生命值,100%攻击力,10%暴击率)。
海量全新内容不止于此!
【勇闯珊瑚海】简单二层也将正式上线,应战全新BOSS四头蛇赢取珊瑚和泪海珍珠吧!
还有全新皮肤「赫拉克勒斯・晶甲地灵」霸气降临!晶甲耀世,横御八荒!1月7日更新后可前往贝壳商店购买!限时折扣不容错过!
更多详细更新内容如下,一起乐游全新旅程吧!

亲爱的石灰们:
感谢大家对《石器时代:觉醒》的热情关注和支持,为了给您带来更好的游戏体验,我们计划将于2026年1月7日星期三8:00-15:00对全服进行停机更新,更新期间无法登录游戏。实际开服时间可能会稍有延迟或提前,对于因停机给大家带来的不便,我们深表歉意!更新完毕后将为您送上补偿。
更新时间
2026年1月7日星期三8:00-15:00
更新方式
全服停机更新
更新内容
全新内容
1、暴龙系进化风暴来袭!完成暴龙系进化任务《暴龙进化报告》可开启威慑/龙威天赋暴龙的进化功能,可通过暴龙进化获得1转140级【暴龙系宠物·改】,天赋与四维成长上限将全面提升,并获得全新进化特效,此外帖拉所伊朵进化还将支持自选5风5火或5水5地元素;
进化后的宠物保留主宠物的技能,突破和宠物装备沿用原突破档位和暴龙系的宠装效果,各玩法中的暴龙词条对进化暴龙系同样生效,可交易暴龙进化后也可交易(需完成暴龙进化任务后方可解锁进化暴龙的交易功能),更多详情请关注公众号爆料~
2、进化暴龙天赋·强化威慑(3级):对生命70%的单位额外造成30%的伤害和10%暴击率。骑乘时依然有效。骑乘时不生效额外暴击率效果;
3、【新骑证】每日优惠积分商城上架【帖拉所伊朵·改】骑证,可消耗1200积分兑换;尼斯大擂台兑换商城上架【奥卡洛斯·改】骑证,可消耗2000擂台币兑换;
【巴朵兰恩/左迪洛斯·改】的骑乘资格依然通过家族战获取,占领庄园的四大家族成员可自选获得巴朵兰恩/左迪洛斯及其进化宠物的骑乘资格;
4、【新副本】勇闯珊瑚海2层开启,全新BOSS四头蛇霸气登场!!消耗2张门票或次数通关珊瑚2层可获得2级珊瑚*2、泪海珍珠*1,同步开放5级珊瑚合成;
珊瑚2层词条将按照以下顺序进行轮替:暴龙系—毒蛙系—魔鬼鱼系—人龙系;2层的珊瑚之歌效果将于后续开放,更多详情请关注公众号爆料~
5、【新玩法】欢乐尼斯5对5限时开启!本赛季尼斯大擂台段位≥王者1星即可入场,分数与尼斯大擂台互通,可享受全新激爽词条的爆发输出、见证觉醒巨兽的强势崛起、开启至臻礼盒赢取限定可交易宠物外显、3级技能与彩虹MM碎片等高价值道具!更新后每周日18:00-24:00限时开放,每周前两场胜利可获得至臻礼盒*1;
6、【沉船大冒险】将于更新后~1月21日5:00期间开启,宠物类型与上次沉船大冒险相同,部分羁绊进行了强化或调整;
7、团队商店新增商品:3级珊瑚自选箱*1,可消耗500团队币兑换,月限购1;
8、【新外观】赫拉克勒斯·晶甲地灵携大地守护之力降临战场!更新后~1月20日24:00期间可在贝壳商城中消耗1980贝壳以6.6折购买赫拉克勒斯·晶甲地灵皮肤与头像,消耗6480贝壳以4.32折购买晶甲地灵·特效与晶甲地灵·气泡,1月20日24:00后将恢复原价;
9、每日优惠68元礼包新增珊瑚券*1,168元礼包新增恐龙化石*500;更新后将为1月7日0:00~更新前期间购买对应档位的玩家补发对应道具;
10、新增【红蓝暴龙果实礼包】,可消耗300贝壳,以1折购买30个红蓝暴2选1果实,限购20次;
11、荣誉殿堂-设计大师新增荣誉展示:【布鲁宝·矿石】作者忠毅(自来也)。感谢各位有才华有热爱的玩家与我们一起,共同创造属于我们的尼斯大陆!
玩法与平衡性调整
1、海底探险活动限时开放,活动期间内首次通关“沉船大冒险”指定层数,可获得技能币、限定彩虹MM碎片等专属奖励。
体验优化
1、元素神殿直通与扫荡功能优化:队伍内所有玩家均已通关过对应元素的元素神殿10层/11层及以上层数时(更新前通关也包括),可选择直接进入10/11层战斗;当周通关元素神殿10/11层后,可对通关层数-1的所有层数进行扫荡,获得奖励不变;助战扫荡不产出声望;
2、通过手册获取的2级被动技能自选箱中增加2级招架技能;
3、每日优惠兑换商城中恐龙化石的月限购次数由5次增加到8次;
4、战斗信息面板与全体顺序按钮入口位置调整至左上角,以避免遮挡战中人物信息;
5、突破特性道具图标增加档位标记;
6、宠物界面、宠物仓库界面增加按照宠物品质进行排序的选项;
7、优化宠物释放援助技能时的状态显示;
8、优化宝箱类道具选取数量超过拥有数量时的显示。
BUG修复
1、修复逆境迷宫噩梦难度跳过最后关卡导致录像无法保存的问题。
石器时代项目组