一
11月28日攻略组日报
▌新地图爆料
足迹-剧情-尘缘处新增“澜都”,由于这栏都是地图分类,澜都可能是手游未来新地图,暂时不知道什么时候上线。

*桃花坞将在2.2大版本内上线,可能是2.2.3或者2.2.4版本
*主城级别新地图2.3版本上线,猜测是泉州
▌新时装预告
12月5日(周四)上新288时装礼盒和天赏发型


▌今日绑凿活动
(1)鸿运蛋第3期5点开启
(2)只因星期四绑凿50纹玉1个绑凿,300纹玉4个绑凿+2个玉华染+8个螺黛染,660纹玉8个绑凿+4个玉华染+6个寻侠帖
二
游戏内穿搭选择游历技巧
最近小编通过官方文章发现了一个实用工具Kimi智能助手(网址kimi.ai),可以辅助大家探索游戏,不再需要翻阅大量的游戏资料就能了解人物剧情背景、做出正确的玩法选择等。

(1)好感度玩法
想要攻略师兄或者其他江湖友人,输入“师兄叶问舟喜好”就可以让kimi(网址kimi.ai)帮你全局搜索,只要短短几秒的时间就可以查阅29个相关攻略网页帮你总结出答案!

(2)穿衣搭配助手
玩逆水寒就是衣柜太满不知道怎么搭配!包解决你的选择困难症,只要把纠结的衣服款式发给kimi,他就会帮助你找到两款衣服的特色,辅助选择每日穿搭~

(3)江湖门客玩法
用关键词为江湖门客打造专属既往经历,不想自己的专属门客过往经历跟他人一样,只需要把一些关键词/特征给到kimi就会生成属于你的门客独一份的既往经历!
▼ 系统随机的既往经历

▼ 输入关键字让kimi写专属门客背景

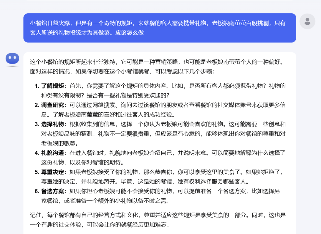
(3)KIMI还可以帮你做出正确的游历的行为判定,不知道怎么应对江湖百晓事件都能询问kimi。

比如遇到“小餐馆日益火爆,但是有一个奇特的规矩。来就餐的客人需要携带礼物。老板娘南萤萤百般挑剔,只有客人所送的礼物投缘才为其做菜。”应该怎么办?直接把问题复制给kimi,得到6个解决步骤,复制1个自己心仪的选项就可以成功~


再比如游戏内-游历系统-金明论学,遇到AI对决不知道哪家强?也可以请kimi来作评选,评选后还可以获取专属成就!





(以上内容转自逆水寒攻略组本文仅用作社区交流分享,若有来源标注错误或侵犯了您的合法权益,请及时联系更正/删除)