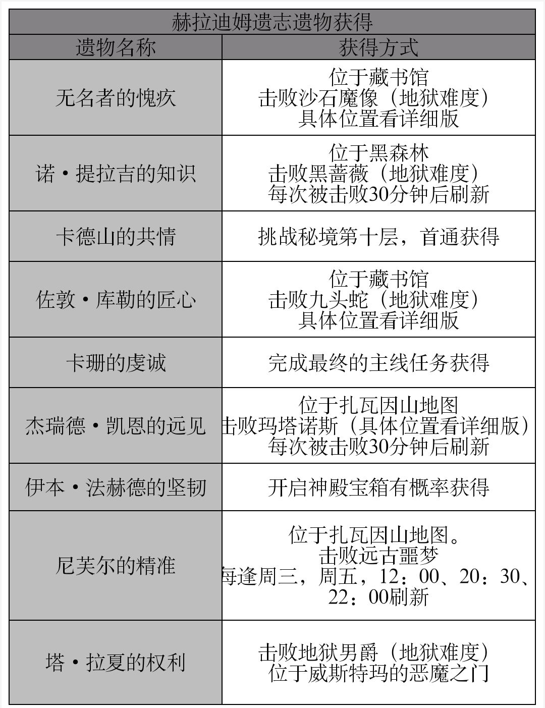
以下为详细版:———
遗物:卡德山的共情
位于威斯特玛挑战秘境入口第十层挑战成功便会获得。
第十层所需的战斗等级很低。获得第一个遗物后会触发伊本•法赫德神殿任务(安装这些遗物增加基本属性、可升级)
———
遗物:无名者的愧疚、佐敦•库勒的匠心
两者遗物都位于库勒的藏书馆地图
都是通过传送法书召唤。随机出现其中一位。
传送法书合成所需五张残页。
而残页的获得需要玩家就在地图的随机建筑的边缘拾取。
残页属于公共资源,其他玩家也可以拾取。拾取之后便会失效。
别人使用传送法术召唤的,我们也能获得遗物。每次召唤后都有三分钟后boss才会出现
击败九头蛇(地狱难度)获得遗物:佐敦•库勒的匠心
击败沙石魔像(地狱难度)获得遗物:无名者的愧疚
———
遗物:尼芙尔的精准、杰瑞德•凯恩的远见
两者遗物位于:扎瓦因山地地图
击败马塔诺斯获得遗物:杰瑞德凯恩的远见。
每次被击败30分钟后墓地祭坛手动激活之后刷新。
墓地祭坛的位置位于下图标注地方。
—
击败远故噩梦(地狱难度)获得遗物:尼芙尔的精准
每逢周三、周五12:00、20:30、22:00刷新。
击败马塔会获得:马塔诺斯的遗物。必掉
在远古噩梦对战的时候在祭坛激活消耗玛塔诺斯遗物,便会让远古噩梦的盾保护失去作用并且造成眩晕。
———
遗物:诺•提拉吉的知识
位于黑森林,击败(地狱难度)黑蔷薇获得。
黑蔷薇地图位置如下:
———
遗物:卡珊的虔诚
跟着主线任务不断的前进,击败位于刑罚之狱地图剧情副本最终boss获得。
———
遗物:伊本•法赫德的坚韧
在位于威斯特玛的伊本•法赫德神殿使用省电宝箱钥匙打开宝箱有概率获得。
神殿宝箱每天第一个免费开启,第二个神殿宝箱需要两把钥匙第三个四把钥匙以此类推。神殿钥匙不够可以话费200白金币代替1把
一天最多能开五个神殿宝箱。
有什么不懂或者需要讨论的地方,欢迎在评论区留言!
最后,感谢大家观看最后。觉得有所帮助的话给我点个赞,拜托了!
关于这个游戏的其他方面攻略链接
率先了解游戏更容易发育#暗黑攻略#开荒不用愁,这份攻略带你快速了解游戏
零氪首选职业死灵法师讲解#暗黑攻略#零氪职业选择推荐,告别职业选择困难
部分系统讲解暗黑破坏神 不朽宝石篇
本文转载自: 库拉拉与芙蕾雅皆失,侵权请联系删除