小米游戏中心
首页
云游戏
排行
分类
个人主页
发帖
登出
完善信息
昵称
性别
请选择
男
女
完成
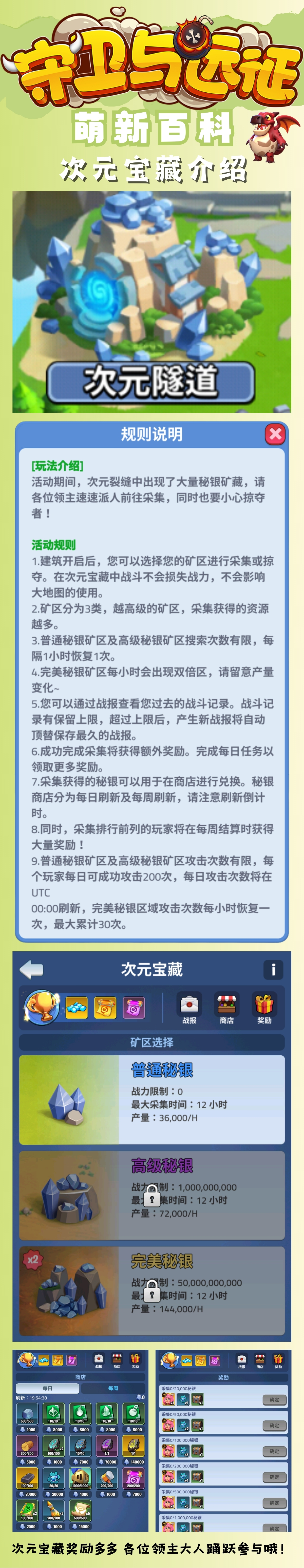
【萌新百科】——次元宝藏
安徽雷虎网络科技有限公司
2025年03月14日 17:08
广东
【萌新百科】——次元宝藏
319次浏览
0
相关游戏
守卫与远征
相关推荐
【英雄图鉴】狼人少年——本杰明
安徽雷虎网络科技有限公司
0
发布
相关游戏
守卫与远征
手机验证
根据
《中华人民共和国网络安全法》
和
《互联网跟帖评论服务管理规定》
的相关法律要求,完成手机号验证才能使用社区服务
+86
+86
+678
+99
+100
+010
获取验证码
验证
完善信息
昵称
性别
请选择
男
女
完成