感谢,所有佣兵任务已经全部齐全,特别感谢Symmetric [https://nga.178.com/read.php?tid=29053911]
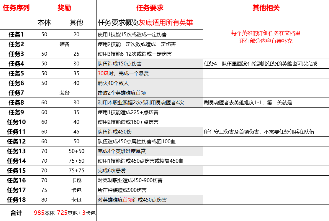
佣兵战纪所有佣兵任务目录合集版[https://docs.qq.com/sheet/DYUFlWllvY0RKQWto]
佣兵战纪所有佣兵任务目录查询版 [https://docs.qq.com/sheet/DYW1ldUVSbHJ2ZHlx]
修改任务编号,后面的任务内容就会更新,表格在本帖附件也可以下载



本文来自nga社区61907162,侵权请联系删除