如果时间倒回数年前,冰川网络这个名字在行业里往往与“买量大户”的印象紧密相连。高调的市场投放曾是这家老牌游戏公司冲击流水的重要引擎,买量费用常年维持在惊人的高位。
然而,变化是一直在发生的。冰川网络不久前发布的2025年第三季度报告显示,公司前三季度实现营业收入18.76亿元,同比微降5.39%;但实现归属于上市公司股东的净利润5.02亿元,同比大幅增长207.49%。
对于业绩的变动,冰川网络在财报中解释称,公司发行团队积极响应市场变化与内部战略调整,在投放策略上进行了显著优化。公司不再单纯追求投放数量上的扩张,而是将核心聚焦于“投放回收率”这一关键指标,强调精细化运营与资源使用效率。
这一策略调整直接反映在销售费用上:2025年前三季度,公司销售费用为9.11亿元,较上年同期的19.10亿元下滑52.31%。
就在财报发布后,冰川网络在11月27日接连发布了两则关联公司交易公告。其一,公司宣布终止与参股公司成都开心加网络有限公司(持股40.54%)就移动网络游戏《暮光幻想》签署的《全球独家代理协议》。
根据此前的协议,冰川网络曾需支付版权金及预付款600万元人民币。冰川网络称此次终止是“根据业务发展与实际经营的需要,经双方协商一致”。公告亦披露,本年度1-10月,双方已发生的关联交易总额为1688.98万元,其中游戏分成款为1456.59万元。
与此同时,冰川网络披露了与另一家参股公司成都时间赛跑科技有限公司(冰川持股14.00%)的新合作。公司就后者研发的《魔法战争》签署《海外独家代理协议》。
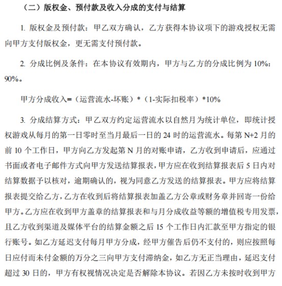
公告显示,冰川网络获得《魔法战争》的海外独家代理权,“无需支付版权金,也无需支付预付款”。分成比例方面,协议约定为10%:90%。
且研发方(成都时间赛跑)的分成收入按特定公式计算:
(运营流水-坏账)* (1 – 实际扣税率) * 10%。
根据协议,分成基数为“运营流水减坏账”,并需乘以“1-实际扣税率”。GameLook分析认为,在海外游戏发行中,“实际扣税率”通常可能包含多个部分:一是海外当地消费税;二是若涉及资金跨境合规回流,可能产生的离境税等。这些扣除项叠加后,研发商实际到手的分成比例会低于流水额的10%。
此外,协议还约定,若当月分成收入低于5000元人民币,将暂不结算。协议同时明确,双方需定期对账,差异在3%以内时以发行商数据为准。
值得提及的是,在去年末的一次行业会议上,冰川网络副总裁、孵化中心负责人曾宝忠曾对外阐述了公司的“5050计划”。这一计划是指冰川网络将每周至少投资一款游戏,全年计划投资50款游戏,并在2025年检验成绩单。曾宝忠彼时称,这是冰川网络在小游戏和出海市场寻找爆款的措施。
转载自:GameLook 侵删