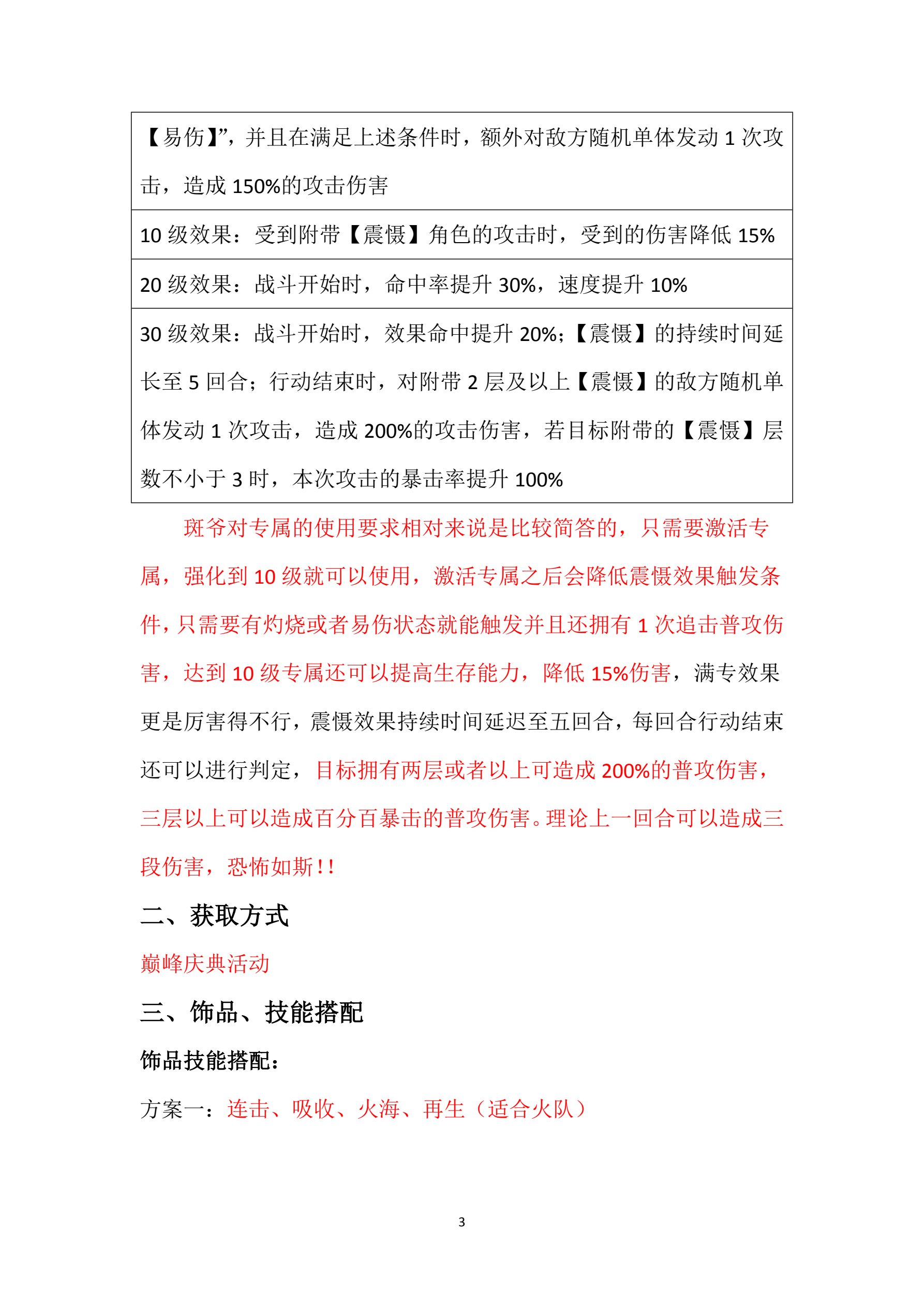
通灵兽青蛇测评

哈喽大家好,我是你们的老朋友团藏,今天来给大家带来的是通灵兽青蛇的实战测评,下面就来看看我给大家带来的详细内容吧。主要从通灵秀定位与核心机制,升星阶段全段解析,资源获取指南。以及阵容搭配策略等方面进行解读。















taptap团藏

532次浏览