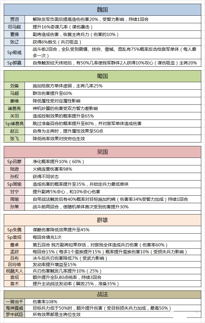
SP荀彧和张让公布之后,
主公们展开了激烈的讨论,
有关新武将和新战法的云解读更是层出不穷,
那新武将会给环境带来怎样的变化呢?
让我们跟随攻略大神一起,开始探索!
令人惊喜的魏法拯救者:SP荀彧小知识:荀彧(xun yu),因为第二个字不熟,坊间又称狗货
如果说之前的新武将还需要时间去研究证实才能最终确认强度,那SP荀彧大可不必!
这个武将的强度,和SP朱儁一样,肉眼可见,根本就不需要质疑。
唯一该抱有疑问的只有一点:他能达到怎样的高度?
下面,咱们先解析战法,再模拟对阵主流队伍来分析“他能做到什么”,最后再判断“他是什么高度”!
1解析战法
SP荀彧战法综合下来,就两点:警戒和控制反弹
描述看似有点绕,但通俗点说就是减伤战法
1)把数值加成折算一下,约每回合有70%概率对2-3人施加一个抵御,专门抵御600以上的伤害。减伤系数还无法判断是对标暂避,还是八门,但至少物法双减。
2)效果有点类似法正。大概相当于法正发动四次自带战法。(这样一看是不是很NB?)
3)疑问一:警戒是否可以叠加?可以叠加四层
4)疑问二:警戒效果保留多长时间?单个警戒效果在抵挡伤害前,可以持续三回合
控制反弹1)反弹只是一种通俗说法,实际结果:自己仍然会受到控制效果,同时敌军也会遭罪
2)是否随机不明
3)群控生效顺序不明。比如关羽同时触发计穷+缴械,是获得计穷还是缴械?
4)每回合每人最多一次,所以每回合最多反弹三次控制,非常恐怖
2他能做什么咱们用模拟对阵主流队伍来分析:
【VS太尉】太尉除了司马懿之外,其他两个峰矢副将的普攻都难破对手600。
也就是警戒抵御全部都会用上司马的士别+用武+主技能伤害上。按照智力给已方75%以上的减伤,太尉盾未战先崩。
【VS虎臣弓】直接把盛气反弹回去,没了太史破防,甘宁成不了什么事。
【VS蜀枪】能压制枪兵中最主流的关妹体系枪兵。已方三人任何一个被震慑,都有75%几率把震慑反弹回去给关妹。
【VS渊骑、虎臣骑】警戒首回合最高也是6次减伤,配合自带减伤战法能最大程度降低突击骑兵的威慑力!
2荀彧能达到什么高度通过上面的简单推演,咱们可以知道,只有具备足够的攻击频率,才能破SP荀彧这个防御。
这是一个综合反控制+反爆发的战法,其强度肉眼可视,热爱法骑的玩家可以大胆一试,无论走魏法骑、五谋体系,还是配合象兵组黑科技都可以,是一个无限趋向完美的辅助。
目测能达到强度:T0
如果按我所想,并且能达到效果:破格(超模)
汉末,十常侍专权,祸乱朝纲,这个张让则是十常侍之首。
属性方面,拥有二线智力、满级百出头的超低统率、以及尚可的速度。属于一个标准的短腿脆皮法师。适性方面不错,以S盾、A弓为主,这两个适性在群雄阵营也是比较吃香的。
战法比较独特
1. 做副将,截取主将20%治疗量治疗自身。
2. 奇数回合进行谋略攻击,180-300%的伤害率(吃智力加成=吃红度)。
总结:张让的定位就是一个稳定的指挥纯输出,优势是5统御,可以加入任何阵容之中;劣势是二线的智力,以及低统率;特点是,可以截取主将治疗,来治疗自身。
司马老贼攻略大佬
活跃平台:抖音
创作格言:三战圈最讲道理的内容UP主,只捞干货说,只讲大实话。
伤害堪比“小司马懿”的张让盾董卓 击其惰归 据水断桥
张让 用武通神 文武双全
兀突骨 草船借箭 御敌屏障
如果敌方智力低于张让,那么张让靠着文武双全的智力提升,能够造成窃幸乘宠1680%(受智力影响)的AOE伤害,和业务探索960%的AOE伤害,重点是稳定!
同时藤甲兵+御敌屏障+草船借箭能够很好解决张让低统帅在面对病人队伍时的短板,并且藤甲兵的打击面正好与窃幸乘宠所需求的低智力不谋而合。至于董卓,在主将位置不仅可以补充伤害,同时大量的AOE配合倒戈的吸血也能稳住张让的血线。
传承战法-竭力佐谋
上面两个新武将的传承战法,也是很有意思,就像一个便携简约版的SP诸葛亮。
这个战法肯定会惠及众多,低几率的优质主动战法。就不一一联想,只说下新剧本英雄集结中的那个。
所以,大家还记得这个英雄集结中的赛季战法吗?
大丹拿出来测试过,单独使用比较一般。之前是猜测会出单回合多次释放类的战法去提升他,实际上出的是这个竭力佐谋,能有效提升另一个非自带主动的发动几率。
但比较坑的一点是,竭力佐谋他本身就需要占用一个非自带战法格。所以本质也就是使1个非主动频繁发动。
那么恰逢新赛季、新剧本,这里的势不可挡,就是不二之选了。有竭力佐谋的存在,在5-8回合,实现一刀600%不是梦想!
PS:需要注意的一点是,主动战法之间是顺序发动,因此,竭力佐谋需要放在第二个战法格,才能在单回合立即去影响第三个战法格的主动战法。
小乔姐姐
全新事件煮酒论英雄,消耗其中任意四名武将(可重复)即可兑换战法潜龙阵:魏·曹操/蜀·刘备/群·袁术/群·袁绍/吴·孙策
四个孙策我还是能拿的出来的。如果真是4个孙策兑换那就相当大众了,不过限制不同阵营的条件,肯定对共存不友好,但是脱离国家队思维组出有强度主力队的可能性是有的。
总结就是大佬的共存表里可能只多了一队左慈/贾诩/赵云的潜龙骑踩盾兵,而缺将和战法的玩家可能会多组出许多不一样的阵容。
前提条件:我军三名武将阵营不相同时生效第一部分:主将获得15%属性,两个副将获得15%增伤和10%减受伤分析:这部分就是完全的增益效果,主将增加15%属性大概相当于3/4的兵种适性提升(S级=SA级,A级=A+级)比如鲁肃、貂蝉、蔡文姬,这三个增加大半级兵种效果都非常强;
更牛逼的第二部分:稍稍有点复杂,再分成两个部分分析1、副将才能有“主将效果”,比如司马懿站副将也有15%奇谋,曹操副将也能获得副将的治疗,比如【一骑当千】副将带是108%伤害,【鬼神霆震】可以出“震怒”效果,根据敌方损失的兵力增伤;
2、主将不能有主将效果,主将减伤30%,不然会失效还会损失10%属性增益,这是个负面就是提醒大家主将不要选有”主将效果”就对了
说潜龙阵像三势阵,我觉得更应该和行一阵对比:同样是给单体加属性,还能增益指挥和兵种的效果加成,同样是给两人增伤减伤,只是潜龙阵固定副将,行一阵任意两人而且减伤增伤随战斗回合逐渐交替,行一阵是中慢速队用,潜龙阵是任意队用
本期直接分享阵法适合的主/副将
1主将位选择
潜龙阵选“角”我觉得应该从主将开始挑,程普、貂蝉这俩应该都很合适,程普自然不用说,见过貂蝉惜兵爱民带弓散记的才知道她有多抗揍,还有周泰主碰瓷。除了这仨,还有兵种的:曹纯、马腾、高顺这些低属性的却有属性加成的;还有仙人:于吉、左慈、华佗;耐打的曹仁,工具人沮授。
2副将位选择
再来选有【主将效果】的武将,一共有30个
目测可组阵容1、左慈/贾诩/赵云:其实我我魏国和蜀国几乎都可以脱离国家队出去组队,比如左慈主将拿15%属性增益,贾诩+赵云/关羽副将拿增减伤的潜龙骑,随便给个象兵和边角料战法就能多出一队踩盾的大象,再也不用和三势阵抢来抢去了;还有张辽、Sp郭嘉、Sp荀彧,这些都可以拉出去组队,等战法上线后慢慢测试
2、周泰/袁术:核弹袁术加个乐进或是曹操
3、于吉/司马懿/Sp周瑜(盾散记):三将都有伤害,行云、江焰一起增受伤,潜龙增造伤,少了协力属性但增伤拉的更高了
4、关妹/太史慈/夏侯渊:这俩副将虽然没有主将效果,但是一骑当千和鬼神霆震却有。比起三势阵多16%发动率给关妹,潜龙阵给关妹多25-30点速度抢先攻收益感觉更大。
本文转载自官方作者,侵权请联系删除!