这一期文章有2个内容
1:新型夏侯惇、董白碰瓷
2:新剧本攻城难度增加,一定要注意
花席提示:很多区服要进入英雄集结新剧本,资源州关卡的攻城难度有所提升,没参加过先锋服的团队一定要注意,防止开关翻车。
一:董白新碰瓷玩法一个武将只有3个战法,如果某个武将能带4个战法,那他的战斗力就会增加很多,而董白、王元姬就属于武将的第四个战法,因为她们的战法是僚机型的,可以帮助输出武将多打出一次技能伤害。
有粉丝给花席发来一个战报,新型的碰瓷阵容,满红吴骑被夏侯惇击杀。
原理比较简单,就和典韦反击盾兵一样,只不过程序相反,典韦是保护主将,然后反击敌人,而董白是让主将挨打,然后反击敌人。
夏侯惇:气凌三军+众动万计/魅惑
董白:独行赴斗/益其金鼓+西凉/象兵
常规的思路都是带3个武将,而这种2武将属于非常规思路,适合打普攻多的菜刀流队伍,不打法系队伍。
目前董白已经开发出搭配甘宁、夏侯惇的玩法,还有搭配典韦、吕布的玩法在尝试中,还剩下徐晃、董卓的玩法没有人尝试,期待有人测试这两个武将的玩法。
二:新赛季攻城变难
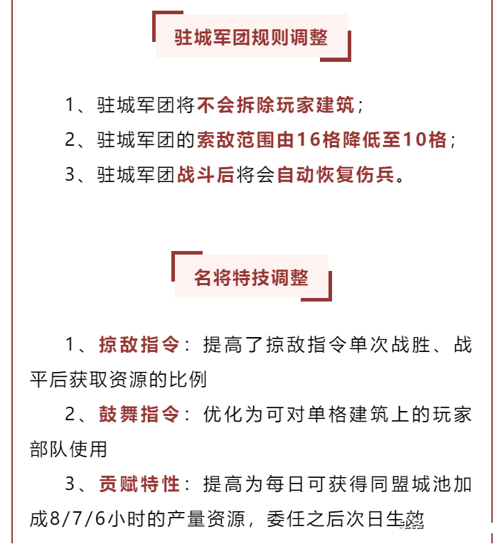
1:驻城军团将不会拆除玩家建筑。
原本守城的军团是会拆玩家建筑的,现在变成不会拆除玩家建筑,这一点削弱了野怪难度。
2:驻城军团的索敌范围由16格降低至10格。
原本可以追你16格子外,现在追10格子就回家了,这一点是削弱难度。
调动的时候,还是要注意躲避,捅了马蜂窝就会出来一群敌人,比西凉军团、冀州军团厉害多了,因为他们1小时就会重置。
3:驻城军团战斗后将会自动恢复伤兵。
恢复伤兵有2层意思。
1:战斗后不需要回城,就恢复伤兵。
2:战斗后可以复活,带着恢复的伤兵继续战斗。
估计策划用的是第一层意思,原本在野外击杀守城卫兵,敌人不会恢复伤兵,现在可以直接让伤兵恢复,算是增加了难度。
如果是第二层意思,6万的兵力复活2万兵,就会对器械产生巨大影响,复活后直接打你器械,策划应该不会这么狠吧。
花席估计第一层意思的可能比较大,如果是第二层意思那么很多区服都会翻车。
以上就是游戏近期的一些消息,感谢收看,下期见。
本文转载自零氪玩家,侵权请联系删除