魔渊之刃普通怎么通关?魔渊之刃中普通关卡是给我们熟悉游戏的开胃菜,那么我们要这都那么通关普通关卡呢?小编已经整理好了相关内容,希望可以帮助到大家,一起来看看吧。

魔渊之刃普通通关攻略3层
提前记住强大的法盘组合
大家第一次进入地下3层时
风池会教大家使用极道法盘的用法

(点击查看动图)
强大的法盘组合可以有效帮助大家攻克难关
这里向大家推荐几个各职业通用的四色组合(更正:刺杀大师是黄黄蓝黑)

5层
勇者打败魔王的故事里少不了铁匠
作为一个ARPG游戏
铁匠NPC将会是永远陪伴大家的好兄弟
很多时候大家卡关,不是因为技术不好
只是缺乏一柄利器
这个时候我们就可以来找铁匠大哥帮忙了
传承技能、属性洗练、装备打造
8层
虫子不可怕,风筝绕死它
Boss固然可怕,小怪也是不可小觑的
第8层地图有一条狭长的甬道
三步遇两虫,五步一大虫
远程喷毒的、飞天遁地的、释放小虫的
历经无数次死亡的洗礼
阿红最终总结出了8层虫窟应对技巧
打不过就跑,实在不行跑着打
利用翻滚或闪现等位移技能
拉着怪在地图上来回绕圈
瞅准小怪攻击结束的间隙释放技能
来回兜上几圈一定能解决掉它们
切记,不要硬刚!!!
10层
路遇虫王,学会走位
路遇新人杀手1号虫王督瑞特怎么办?
虫王钻地直线走位
虫王喷毒弧线走位
虫王趴下疯狂输出
虫王变绿小心毒液
切记!!!
虫王趴下一段时间后
会站起来继续喷射毒液
疯狂输出的同时一定要注意Boss的动向
不要吃毒哦~

15层
勾人的魔王和复杂的魔盘
15层的炽焰魔王算不上新人杀手
大家只要记住三点就可以了
boss升天打不动
火球落完会被撞
距离远点别被勾

另外通关15层后会解锁魔盘
这是帮助大家提升的重要手段
虽然魔盘有点复杂
大家还是要好好了解哦
20层
会把自己冻住的憨憨boss
20层的残酷魔王是远近闻名的憨憨Boss
喜欢放追踪冰弹
但只要围着boss绕一绕就把它自己给冻住
可以全图释放冰流
但是会被自己放出的冰柱挡掉
不过还是要小心冰流刷到紫色大门时
魔王会跳下来撞你一下,需要翻滚避过
总的来说,这是个完全不需要害怕的憨憨boss

23层
怪物不动别着急,不是bug是机关
进入23层以后会看到一群沉默的怪物
不管你动它、打它、挠它都不理你
这是因为遇到机关了
大家可以去地图左下的房间踩机关
就可以开始痛并快乐地打怪了
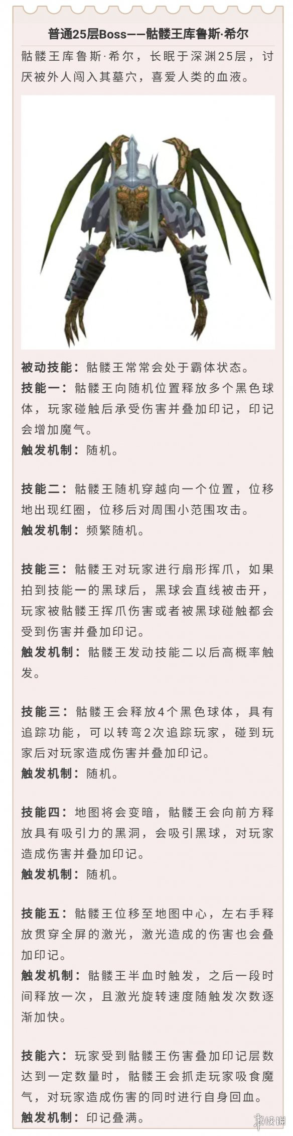
25层
不要给骷髅王“亲吻”你的机会
路遇新人杀手2号骷髅王怎么办?
躲球躲黑洞躲激光
总之切记躲避技能
否则会触发骷髅王的强制回血压制技能
失血的同时发现boss的血又厚了,难上加难

30层
不要停下和弓箭手对狙
首先恭喜大家马上就要踏出新手村了!
对战阿格里斯只要记住一个要点即可
贴墙走位不要停,看准身体攻击

以上就是关于魔渊之刃普通通关攻略的全部内容,希望可以帮助到大家。