
秘境挑战48小时重置一次,里面分为3层,有小怪,有3个BOSS,越后面的小怪和BOSS实力越强,每次打怪胜利后会给云游币(怪的星级越高,给的云游币越多),通关后可额外获得问道券、灵宠券、五灵精华、云游币,云游币可在商铺买仙术。秘境挑战的战斗机制是每场战斗结束后,不会自动回满血,剩多少血就是多少。玩家可通过挑战怪物胜利后获得的法魂为自己加buff,从而不断强化自身。
一、可触发事件

①机缘,可免费选取系统提供的仙术、灵宠、飞剑,只能选1个,选择后即可配置上阵,此道具只在本次秘境挑战时有用,秘境重置后就没了。这个可为仙术或灵宠搭配不够完美的玩家提供更好的选择,搭配更强的仙术和灵宠。

②巧遇,NPC免费送道具的,问答形式的,选要东西类答案即可,大方的要,不要不好意思。

③秘境商行,里面有仙术、灵宠、装备买,一般会随机出个8折的道具,这个如果需要可以买8折的,比直接在商铺买便宜(前提是要有钱,花费绑玉的)。

④灵泉和复活,系统会在打怪的过程中放置几个灵泉和复活,供玩家恢复血量和复活角色。如果血量满的,就选其他线路,不要点进来。
二、如何获得最多的云游币
①规划路线,每次秘境刷新的怪物和事件都是随机的,没有固定行进路线,但是有选线原则。第一:同一排的,优先选星级高的,星级高的给的币也多。第二:选当前路线时要眼光放远,看远处可见的特殊事件是否有需要的,没有需要的进来绕开(如:血量不满时,进灵泉回一下血是很必要的)。
②如何拿满宝箱奖励。拿到35星即可拿到全部的宝箱奖励,除去3个BOSS层3星,还有21层可打,假设每层选2星,普通层累积可获得42星,实际上系统会设置有3-5层的全部是灵泉和复活,无法获得星星,所以普通层全部拿2星可能最多获得32星,加上3个3星,总计可获得41星。所以正常选星高的,都能拿到宝箱奖励。如果想选特殊事件,最多选2-3个,这样也会拿到宝箱奖励。
③多注意自己的血量,在灵泉附近,可点开查看到自己和灵宠的血量,不需要非要选了灵泉才能查看。
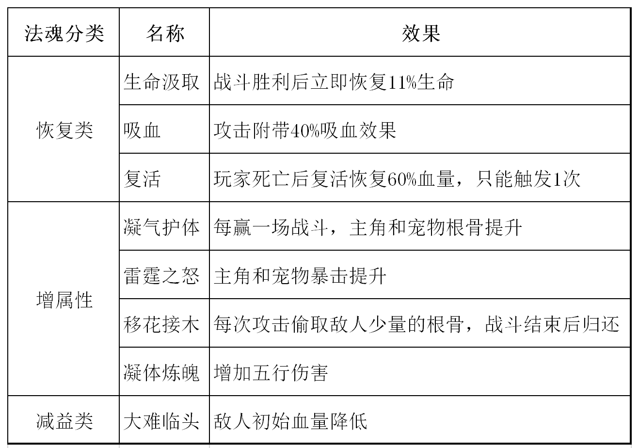
三、如何选法魂

法魂主要分为3类,玩家要根据自身五行属性选择,具体选择规律如下:

①恢复类的每个至少都要选一个(复活只能选1次),如果可以尽量选2-3次,这样你就可以告别灵泉和复活了,专心拿云游币。
②凝气护体和大难临头是持续加自身属性、降怪物属性的,越早拿越好,雷霆之怒有加拿,不要犹豫,加暴击的属性很少见。
③移花接木略鸡肋,没有其他可选时再选这个,这个只能每次战斗初始到结束有效,每次都需要重新偷取根骨。
④碰到加自身五行属性的凝体炼魄就选,跟自身无关的属性坚决不要,加了等于没加。
文本作者:慕菇凉