
大家好,我是正在calculating的何二维一。
今天的文章开始之前,维一要给大家认个错,因为之前在写《哪个潜能应该最先升8级》的文章里,维一曾经给大家得出过这样的结论:

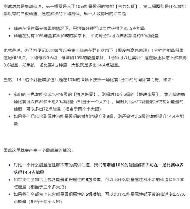
那么在这篇文章发出去之后,不少玩家朋友也跟我探讨了很多有关于潜能和能量套装的一些疑问,同时也为了更加严谨的去做测试,维一接着花了大量的时间对游戏中的1V1、2V2和3V3的比赛进行了实战测试,用意就是为了能得到“能量”这个属性在实战比赛中的一些具体影响,而经过这些繁杂的测试后,维一得到了以下这些可以颠覆之前文章部分论点的结论:
游戏训练场和实战比赛中的能量自然恢复速度是有区别的,经过维一的测试,大致区别是训练场的能量恢复速度是实战比赛的2倍,但高光表现(如得分、盖帽等)的能量获取则与实战比赛中一致
一位普通球员(没有任何能量属性加成),在训练场中静止(不含任何高光表现都)1分钟大致能获得约36点能量,而在实战比赛中则只能获得约18点能量
不同高光表现的能量获取值是不同的,例如在没有任何能量属性加成的前提下,一个篮板球可增加约5点能量,而一个抢断则可增加约8点能量
即使同样是得分,不同得分手段之间的能量获取值也是不同的,例如在没有任何能量属性加成的前提下,一个上篮得分可增加约8点能量,而一个扣篮得分则可增加约5点能量
其余如能量累积速度的提升结论是没有问题的,大家可以参考之前文章中的部分结论
因此各位如果要试验能量的获取,维一建议大家还是使用实战比赛来测试会较为合理一些(如果有朋友说实战测试怕坑队友怎么办,那么你可以使用创建房间中加入电脑队友或对手的方式来进行测试),但如果实在要用训练场进行测试的话,请记住维一之前给到大家的结论(训练场的能量恢复速度是实战比赛的2倍,但高光表现(如得分、盖帽等)的能量获取则与实战比赛中一致)。
接下来维一给大家做了一个统计表来解释一下不同高光表现之间的能量获取值:

以上都是经过维一在比赛中的多次实测结果平均计算而得,同时高光表现所获得的能量值不管是在训练场还是在实战比赛中都是一致的,并无差别。
因此目前最为典型的能量三井套装(10个5级【充沛体能】+5级【秘密武器】+5级【希望之光】+5级【多一点欢呼】),很多玩家都说比赛前30秒只要有3个助攻三井即可开大,具体算法便是这样的:
30点初始能量(10个5级【充沛体能】)+18点初始能量(5级【秘密武器】)+33点比赛能量(含【多一点欢呼】的3个助攻)+9点比赛能量(30秒自然恢复)=90点大招能量
90点也刚好是三井大招开启需要的能量值,因此从上面的计算公式大家就能知道为何能量套三井会如此吃香的原因。

这里需要特别给大家补充一点,【多一点欢呼】这个特质潜能可提供的额外能量恢复条件并不包含“晃倒”这一项,请大家务必注意。
因此结合以上的计算公式与能量恢复规则,维一就又给大家总结了这么一张表格供大家使用:

这里稍作解释,如上图中能量恢复加成比例的罗列,维一是把目前潜能中可以搭配出的加成比例都给大家列出来了,具体的潜能配置如下:
30%:10个5级【快速恢复】
40%:10个5级【快速恢复】+10个5级【不屈意志】(含副属性为能量恢复的一系列潜能)
50%:10个5级【快速恢复】+10个8级【不屈意志】(含副属性为能量恢复的一系列潜能)
60%:10个8级【快速恢复】+10个5级【不屈意志】(含副属性为能量恢复的一系列潜能)
70%:10个8级【快速恢复】+10个8级【不屈意志】(含副属性为能量恢复的一系列潜能)
除了考虑以上等能量获取因素之外,部分球员的部分技能也会有能量恢复的效果,例如:

集训仙道这位纯RMB球员就有4个在能量获取方面的辅助属性,其中不仅包含了比分落后时的能量累积速度+30%,同时还包含了用不同的技能得分可以得到的额外能量加成。
那么有关于能量套装属性针对部分球员的深度分析,维一会在下一期的攻略中给大家带来,今天的攻略咱们就聊到这里,希望以上的内容能够帮助大家更好的认识能量和能量获取方面的核心技巧。今天的攻略文章就到这里,希望大家能点个关注和多多转发支持维一吧,再次感谢朋友们的观看!我们下期再见!
以上内容为何二维一原创,如果大家觉得还不错的话希望能点个关注和赞,有兴趣的朋友也可以在留言区与维一互动,最后再次感谢大家的阅读!
