每天帮配将开荒,和你说求贤令的武将选择,希望能帮到你!
对于三国志战略版这款游戏来说,最重要的东西一定是金铢,有金铢就有机会出新武将新战法,可是对于平民月卡玩家来说,自身的金铢是比较有限的,基本上只能靠月卡或者系统赠送成就奖励等方式获取,想要最大化的利用好金铢,那么抽卡一定是最重要的。

第一点:首先大家要知道,玩家所属的服务器开放新赛季的话,抽卡的累积次数会重置。

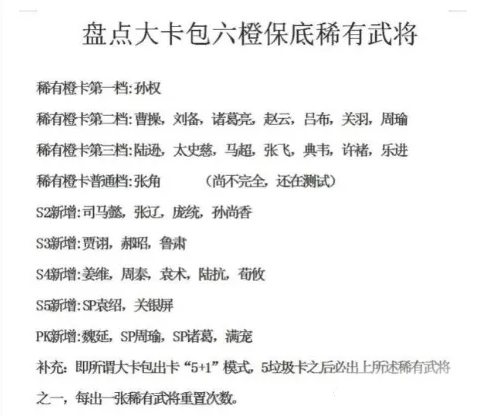
第四点:每个赛季的稀有卡会有一定的小调整,有那么个别武将可能在之前不是稀有卡,可到了下个赛季却变成了稀有卡的情况。
第五点:如果到了赛季末,你确定自己前面五张都是普通卡的情况下,建议把最后一次出稀有卡的机会也给抽出来,反之如果赛季末刚出了稀有卡,只剩下几天或者一周的情况下,可以不抽半价省金铢到下个赛季再抽。

第四点:每个赛季的稀有卡会有一定的小调整,有那么个别武将可能在之前不是稀有卡,可到了下个赛季却变成了稀有卡的情况。
第五点:如果到了赛季末,你确定自己前面五张都是普通卡的情况下,建议把最后一次出稀有卡的机会也给抽出来,反之如果赛季末刚出了稀有卡,只剩下几天或者一周的情况下,可以不抽半价省金铢到下个赛季再抽。

温馨提示:霸业包割据包是10抽保底,也是最值得抽的卡包之一,毕竟脸黑也就4000金铢有很大的概率能抽到一些PK赛季里的强势武将卡,而当小卡包抽到稀有,剩余金珠不是很多,建议停手抽卡,否则后续可能还需要消耗很多金铢才能出下一张稀有了。